Wechsel von kommunikativer Deeskalation zum unmittelbaren Zwang


Der Einsatz von unmittelbarem Zwang und damit von Gewalt kann im polizeilichen Einsatz insbesondere aus zwei Gründen geschehen. Einerseits dient Gewalt, z. B. in Form von körperlichen Techniken, dem Einsatz von Hilfsmitteln körperlicher Gewalt oder von Waffen, dazu, Gefahren von sich oder anderen abzuwehren und so einen sichereren Zustand herzustellen. Andererseits kann unmittelbarer Zwang in Form von Gewalt dazu dienen, eine polizeiliche Maßnahme durchzusetzen, gegen die sich das polizeiliche Gegenüber wehrt und Widerstand leistet. Ist dabei diese polizeiliche Maßnahme erforderlich und gemäß des Verhältnismäßigkeitsgrundsatzes nur mit körperlicher Gewalt möglich umzusetzen, dann kann hier Gewalt eingesetzt werden (Es wird auf die entsprechende einschlägige Rechtslage zum unmittelbaren Zwang verwiesen)


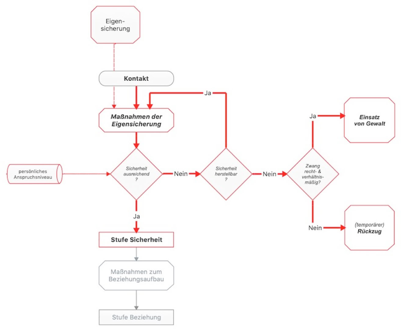
Wie bereits beschrieben, ist eine akzeptable Sicherheit die Grundvoraussetzung und deshalb die erste Stufe des Deeskalationsmodells. Ist das Maß der (subjektiven) Sicherheit nicht hinreichend erfüllt und erscheint sie auch nicht herstellbar, weil z. B. mehrere Versuche, die Situation sicherer zu machen, nicht zum Erfolg führten (z. B. Aufforderungen an das Gegenüber, einen gefährlichen Gegenstand abzulegen und den erforderlichen Abstand einzuhalten), kann die Verhältnismäßigkeit des Gewalteinsatzes geprüft werden. Die drei diesbezüglichen Bewertungen (siehe Abbildung unten) liegen also vor einem Gewalteinsatz auf der Stufe „Sicherheit“. Die Kriterien für die jeweiligen Bewertungen sind dabei mehr oder minder subjektiv, aber keinesfalls willkürlich. Deshalb muss sich eine Einsatzkraft, zumindest im Training, aber auch wenn die Lage es irgendwie zulässt, in der Situation immer wieder fragen, welche Tatsachen, also Wahrnehmungen  und Informationen etc. die Annahme rechtfertigen, dass die Bewertung so ausfällt, wie sie zunächst erscheint. 


Wenn schon die Bewertung der Sicherheit anspruchsvoll erscheint, so ist die Prognose bzgl. der Sicherheitsentwicklung (also die Frage nach der Herstellbarkeit der Sicherheit) als Resultat von Bemühungen um die Sicherheit mindestens ebenso herausfordernd. Sie wird sicher auch nicht umfassend und mit hoher Wahrscheinlichkeit des Zutreffens beantwortet werden können, doch lässt sich Gewalt sicher nicht rechtfertigen, wenn der Gewaltrechtfertigungsversuch in mangelnder Sicherheit besteht, aber die Sicherheit sehr leicht herstellbar gewesen wäre. So erfordert dies mitunter die (wiederholte) Androhung von Zwang, eventuell zunächst den Einsatz von milderem Zwang und erst nach Erfolgslosigkeit einen massiven Zwangseinsatz und als „ultima ratio“ den Schusswaffengebrauch. Letztendlich ist immer die Verhältnismäßigkeit des Einsatzes von unmittelbarem Zwang zu prüfen. Sind hier legitimer Zweck, Geeignetheit, Erforderlichkeit und Angemessenheit nicht für den Einsatz von Gewalt gegeben, aber die Sicherheit massiv gefährdet, kann ein (temporärer) Rückzug erwogen werden. 


Auf den Stufen „Lösungssuche“ und „Lösungsumsetzung“ werden, wie bereits beschrieben, mögliche Lösungen für die Situati-nen und die potenziellen Konflikte gesucht. Widersetzt sich dabei das polizeiliche Gegenüber allen möglichen Maßnahmen und Lösungsversuchen, kann entsprechend der Rechtslage auch hier der Einsatz von unmittelbarem Zwang zur Durchsetzung einer polizeilichen erforderlichen Maßnahme mit Gewalt erwogen und gegebenenfalls durchgeführt werden. Auf der Basis, dass kein Lösungsweg gefunden werden kann, der vom polizeilichen Gegenüber akzeptiert wird oder dieses sich explizit dagegen widersetzt, wird dann auf Zwang inklusive der erforderlichen Zwangsandrohung verwiesen.


Auch wenn hier die Komplexität der Entscheidung zum Gewalteinsatz nur angerissen und die taktischen, ethischen und rechtlichen Aspekte der Lagebewertung nur ansatzweise skizziert wurden, sollte doch damit klar geworden sein, dass der Einsatz von Gewalt im KODIAK-Modell integraler Bestandteil und vor allem kein Widerspruch dazu ist.

Impressum: Internetseite von Prof. Dr. Clemens Lorei • c/o Hessische Hochschule für öffentliches Management und Sicherheit • Talstraße 3 • 35394 Gießen 

Info(at)kodiak-revier(dot)de